
TestMe
View & share COVID-19 testing results all in one place
Hackathon Project for HackGT 7 | October 2020
Background
This project was first started at HackGT 7, a weekend-long hackathon held on campus at Georgia Tech. My group and I decided to tackle a redesign of GT’s asymptomatic testing platform to combat COVID-19, and create features that would increase visibility and participation in the testing program.
After the hackathon was over, I further iterated on my original design, aligning the app with Georgia Tech’s brand guidelines and optimizing for mobile viewing.
Time: Friday, Oct. 16 - Sunday, Oct. 18 + Intermittent work on iteration 2 throughout Dec. and Jan.
Role: UI Designer, UX Researcher, Video Producer, Submission Writer
Team: 4 Georgia Tech computer science students, as 3 developers and one designer (that’s me!)
Tools used: Figma, Procreate, HitFilm Express, HTML, CSS, Bootstrap, Next.js
Tools:
Figma
Procreate
HitFilm Express
HTML, CSS, Bootstrap, Next.js
Skills:
UI design
UX research
Iteration
Mobile design
Domain: fightcovidwith.tech (Award Winning!)
Github Link Devpost Link Project Link
Project login info: username: sghosal password: georgiaTech
The problem
For the asymptomatic testing system to effectively control Covid cases on campus, a participation rate of 70% or greater is required.
However, only 50%-60% of the Georgia Tech community gets tested each week.
Our team wanted to find a way to increase participation in Georgia Tech’s asymptomatic testing program by:
improving access to campus COVID-19 resources
incorporating gamification and prizes for participation
reimagining the COVID results dashboard as a mobile-friendly app.
Process
Discover
System analysis
Georgia Tech’s current test result dashboard can:
Generate testing barcodes - these identify asymptomatic testing saliva samples
Provide previous test data - time, date, barcode, and status of all previous tests are displayed
Link to additional resources - External links to GT testing site hours and locations and GT testing statistics
User research
My team and I sent a survey to hackathon participants and Georgia Tech students to gauge sentiment towards the school’s asymptomatic testing program, and discover what Covid-19 data they felt is important.
We discovered that students were mainly interested in data regarding daily positive cases, times and locations for testing sites, and number of positive Covid-19 cases in residence halls. Additionally, students seemed generally satisfied with GT’s testing program.
However, current participation in the campus asymptomatic testing program is still insufficient to accurately prevent outbreaks and protect the community.
Iteration #1: HackGT
View the full hackathon design and submission video at this devpost link.
Goals
Given the data we collected, we decided to focus on ways to increase consistent participation in GT’s asymptomatic testing program without altering the program itself. We broke this into the following goals:
Improved access to campus resources and information surrounding COVID-19
Ensuring that test results are shareable and easy to access (test results are given exclusively via email)
Prioritizing mobile-friendly design to suit busy college student lifestyles
How might we increase student, faculty, and staff participation, accountability, and consistency in Georgia Tech’s asymptomatic COVID-19 testing program?
Process
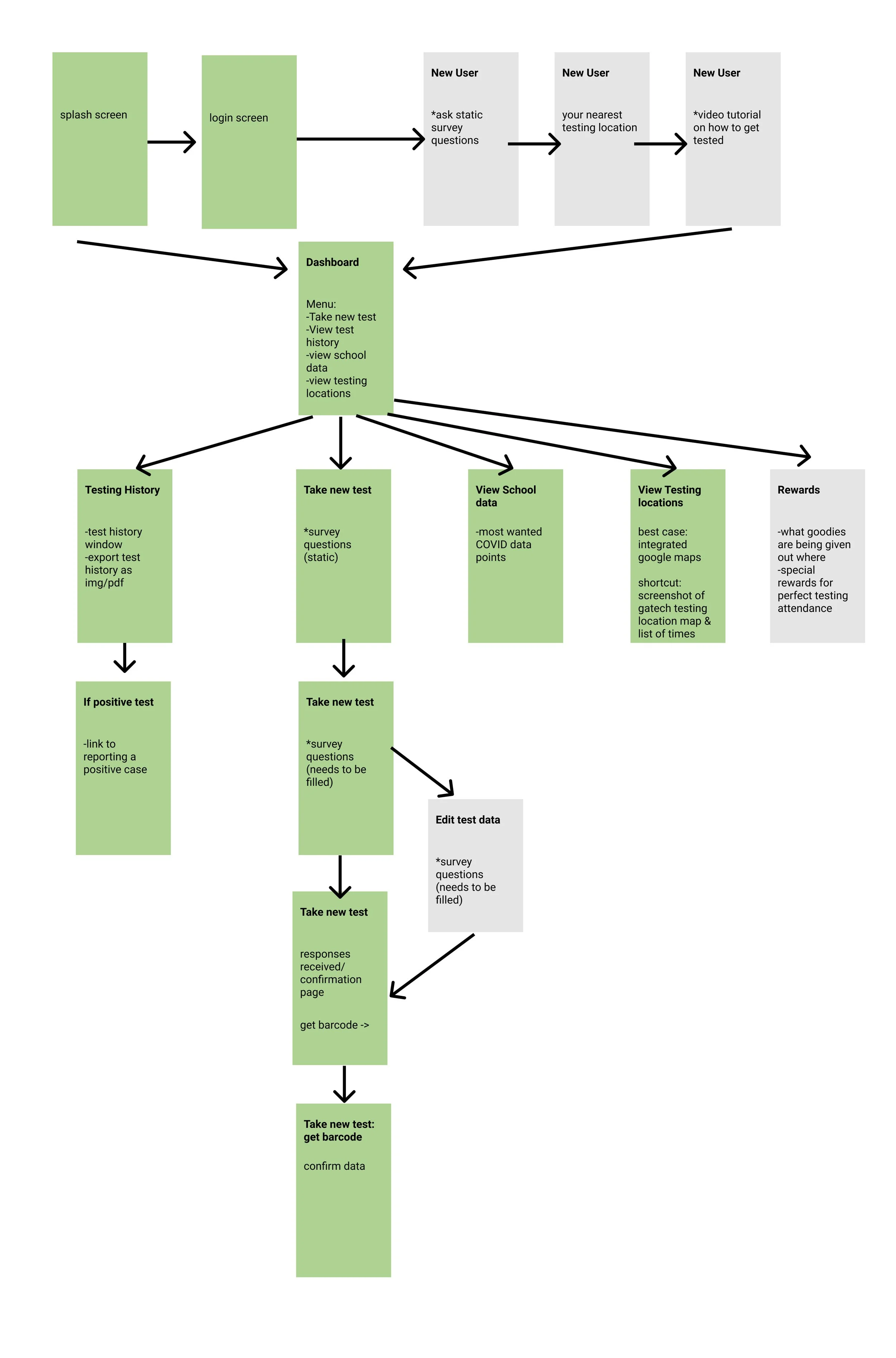
Before jumping into development, my team and I worked together to brainstorm user flows for the app based on the goals we outlined.
Iteration #1 Design
Text to buttons
This dashboard was meant to imitate the current web portal’s “dashboard” functionality. However, it includes buttons for new features, such as “community” (links to Georgia Tech’s Covid-19 data) and “resources” (links to additional important GT resource pages).
Color-coding & save history
I decided to color-code the test entries based on the result of the test; currently, test results are delivered via email, and it’s unclear whether your asymptomatic test results was negative or positive.
We also included a button to save the test history for easy sharing, so your friends and family can be sure that you’re safe to hang with.
Iteration #2: Self-led redesign
I think we can do better
For iteration 2, I decided to give another go at designing the TestMe app on my own, since I felt there was a lot of room for improvement and valuable feedback from judges and friends. When redesigning the app, I chose to follow both Georgia Tech’s and Apple’s style guidelines, and take into account the feedback from the previous iteration.
My main goal for iteration 2 was to make school Covid-19 data and testing tools more accessible for students on the go, since much of GT’s Covid-19 data is scattered across websites and mass emails. By bringing this data to one app, students would be more likely to engage with the school’s Covid-19 testing program and safety efforts.
Areas of improvement
We received feedback from judges and peers on this iteration of the design, including:
Rather than exporting all testing data, instead share a “Green, Yellow, Red” light safety status for increased privacy and clarity
Include summarized and mobile-friendly versions of Georgia Tech’s testing data
Integrate a rewards system for frequent testers to gamify the asymptomatic testing process
Consider using Georgia Tech’s style guidelines
Design highlights:
Test Results
Color where it matters
Here, I’ve removed the color coding from the “test history” section and instead used it as a “red/yellow/green light” system in regards to user participation (communicating to users that “participation = good” and boosting engagement).
Since Georgia Tech’s asymptomatic testing can’t guarantee whether or not you have Covid-19, and associating emotions to test results could potentially induce anxiety in users, I figured it’d be best to use neutral tones for the test results and utilize icons instead.
Rewards
Freebies within reach
Georgia Tech currently offers goodies and rewards for participating; however, there’s no way to check your eligibility for the prizes, and all freebie-related communication happens via email.
By showing users the goodies at their fingertips, motivation to participate will soar, and users will feel that participation and rewards are more accessible.
Covid-19 Community Data
Data for everyone
Georgia Tech’s current Covid-19 Testing Data website shows . However, it’s not the most user-friendly; the graphs aren’t very mobile friendly, there’s a multitude confusing data filtering options, and the color-coding is somewhat unclear. In this redesign, I integrated the data into the app, and broke it down in a readable, digestible way. Should these changes be implemented, I would work with the Covid-19 task force to ensure that the data is being correctly shown.
All pages:
I learned…
Overall, I found this project to be a great learning experience! I’m really glad that I took the time to give the project another try, as I feel like I was able to be more thoughtful in my design decisions post-hackathon. I hope that Georgia Tech will take a look at this design and improve their Covid-19 response!
Some key takeaways from this project are:
Collaboration is key - My team and I made a point to communicate our tasks and goals, ensuring that we delivered a working product to demo by the end of HackGT. Even after the hackathon ended and I redesigned our project, I found the feedback of former team members and friends invaluable!
Design systems are the secret sauce - During my first go at designing TestMe, I was mainly wireframing in Figma from scratch. Once I started using the iOS and Georgia Tech design guidelines though, the app started looking much more professional and user-friendly!
User research is critical - Although my team and I conducted some limited user research, I found myself making assumptions about users and how Georgia Tech’s asymptomatic testing system works behind the scenes. I think if I had taken more time to interview students, and the faculty and staff directing the institute’s Covid-19 resources and data, I would have been able to make more confident design decisions.
A word of thanks:
Finally, I would like to express my sincerest gratitude towards Georgia Tech for their commitment to providing Covid-19 testing and demonstrating care to their community. Even though their Covid-19 website and resources could be optimized, I still feel safer on campus than I do anywhere else in the midst of this pandemic, and I am eternally grateful to have had access to testing and support when many other Americans aren’t offered the same luxury.
Thank you GT!
Sincerely,
A healthy YellowJacket